全文強制!北京擬發布《危險廢物焚燒大氣污染物排放標準》
2025-02-11
0次
近日,北京市生態環境局組織起草了地方標準《危險廢物焚燒大氣污染物排放標準(征求意見稿)》。本次為第一次修訂。本文件全文強制。
《危險廢物焚燒大氣污染物排放標準(征求意見稿)》.pdf《危險廢物焚燒大氣污染物排放標準(征求意見稿)》編制說明.pdf本文件代替DB11/503—2007《危險廢物焚燒大氣污染物控制標準》,DB11/503—2007自本文件實施之日起廢止。與DB11/503—2007相比,除結構調整和編輯性修改外,主要技術變化如下:
a)更改了文件的范圍(見第1章);
b)更改了規范性引用文件(見第2章);
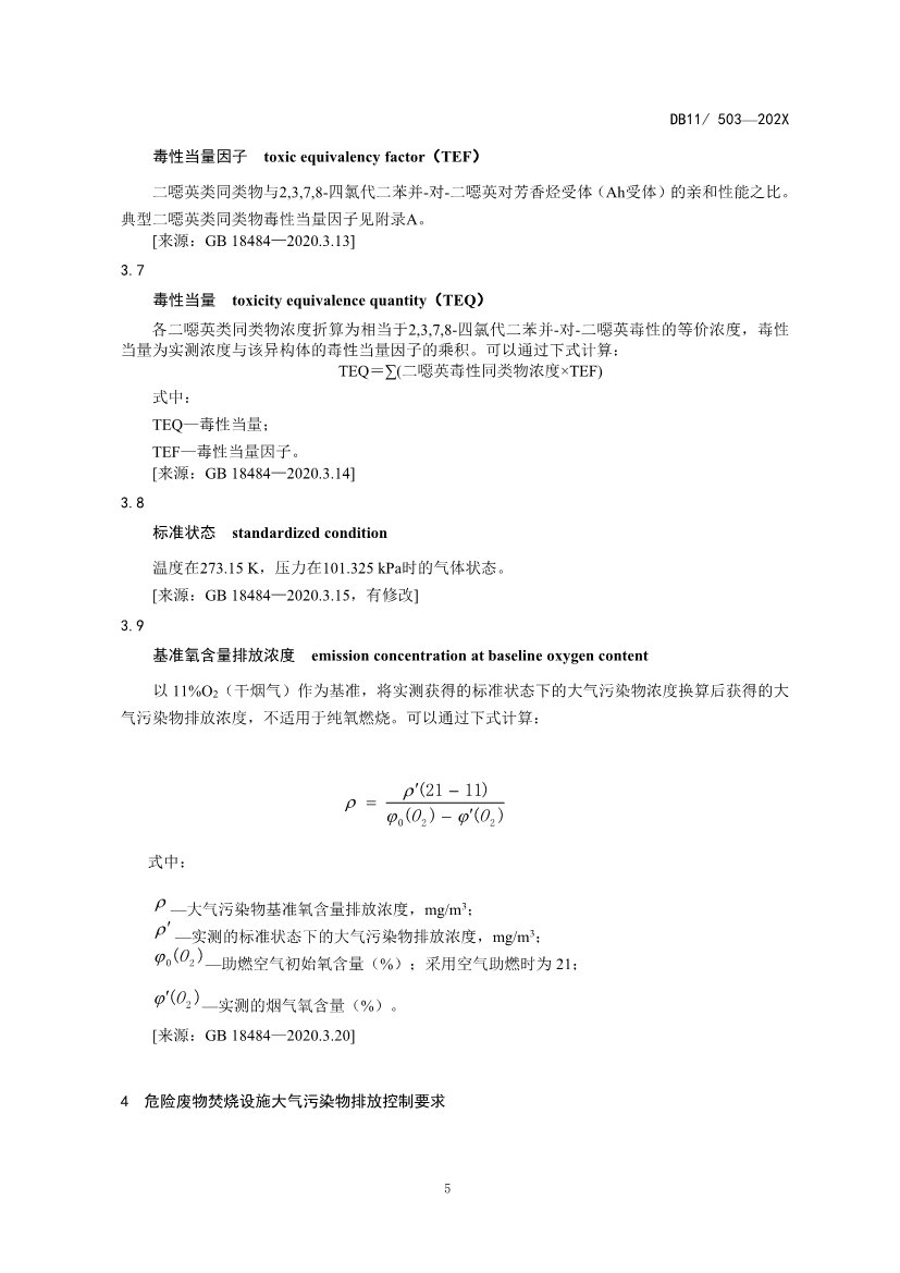
c)增加了焚燒設施、毒性當量因子、基準氧含量排放濃度的定義(見第3章);
d)增加了大氣污染物24小時均值或日均值的限值(見第4章);
e)調整了危險廢物焚燒設施的焚燒技術要求(見第5章);
f)調整了危險廢物焚燒設施污染物的監測要求(見第6章);
g)調整了重金屬類污染物排放因子的分類(見第4章);
h)完善了污染物控制指標和排放限值要求(見第4章);
i)刪除了煙氣黑度、煙氣不透光率的排放限值要求及監測要求(見2007版第 4章、第6章)。
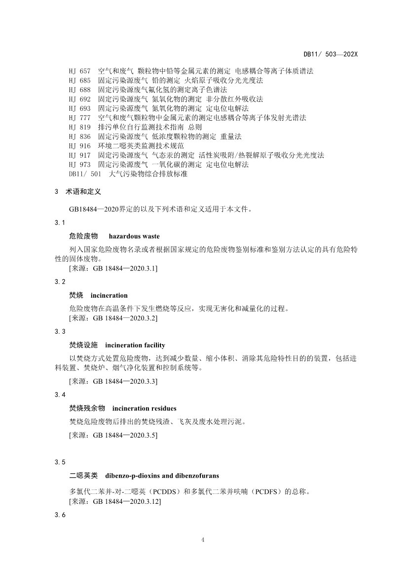
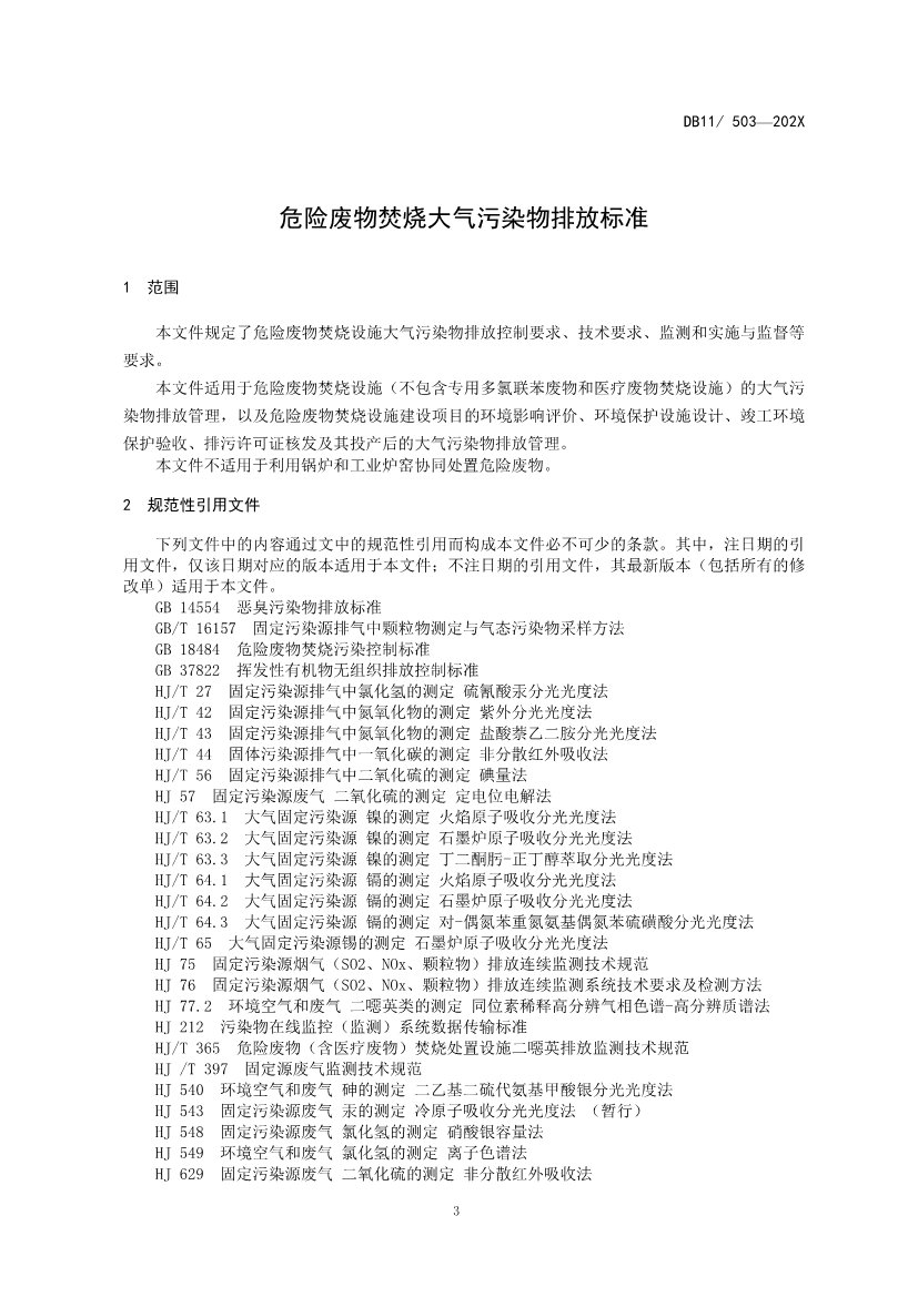
本文件規定了危險廢物焚燒設施大氣污染物排放控制要求、技術要求、監測和實施與監督等要求。
本文件適用于危險廢物焚燒設施(不包含專用多氯聯苯廢物和醫療廢物焚燒設施)的大氣污染物排放管理,以及危險廢物焚燒設施建設項目的環境影響評價、環境保護設施設計、竣工環境保護驗收、排污許可證核發及其投產后的大氣污染物排放管理。
本文件不適用于利用鍋爐和工業爐窯協同處置危險廢物。
詳情如下:
各有關單位:
根據北京市市場監督管理局《2023年北京市地方標準制修訂項目計劃》,我局組織起草了北京市地方標準《危險廢物焚燒大氣污染物排放標準(征求意見稿)》。按照《北京市地方標準管理辦法》要求,現公開征求意見。
請將意見填入意見反饋表(見附件4),于2024年11月20日前,以電子郵件和書面方式反饋我局。涉及修改重要技術指標時,應附上必要的技術數據。書面征求意見單位,如無意見也請復函說明,逾期未復函的視為無意見。
[此件公開發布。聯系人:胡艷勇、高喜超;聯系電話:010-55522469、010-55522399(工作日:9:00-17:30);E-mail:gutichu@sthjj.beijing.gov.cn、kjchu@sthjj.beijing.gov.cn]
![1730172849891938[1].jpg 1730172849891938[1].jpg](/uploadfile/202502/f0945f0533c7abf.jpeg)
![1730172849702423[1].jpg 1730172849702423[1].jpg](/uploadfile/202502/574a78003ad5ace.jpeg)
![1730172850841880[1].jpg 1730172850841880[1].jpg](/uploadfile/202502/68da3d9cce28c23.jpeg)
![1730172850972910[1].jpg 1730172850972910[1].jpg](/uploadfile/202502/70230ca65a58d04.jpeg)
![1730172850732164[1].jpg 1730172850732164[1].jpg](/uploadfile/202502/1510e0364f3f256.jpeg)
![1730172850285784[1].jpg 1730172850285784[1].jpg](/uploadfile/202502/0b468fc93f5805d.jpeg)
![1730172851576419[1].jpg 1730172851576419[1].jpg](/uploadfile/202502/8b5b3703f1f0312.jpeg)
![1730172851707109[1].jpg 1730172851707109[1].jpg](/uploadfile/202502/90244fd45ae520c.jpeg)
![1730172851257623[1].jpg 1730172851257623[1].jpg](/uploadfile/202502/f32998e14d26fe0.jpeg)
![1730172852609550[1].jpg 1730172852609550[1].jpg](/uploadfile/202502/575383da0298293.jpeg)
![1730172852975584[1].jpg 1730172852975584[1].jpg](/uploadfile/202502/947c54619b01965.jpeg)
文章來源:北京市生態環境局 |編輯:李丹